737NG-TECHNICAL TRAINING MANUAL技术培训手册
ATA 30 防冰防雨
目录
1.介绍
2.一般描述
3.机翼防冰
1)介绍
2)部件位置
3)防冰面板
4)防冰活门
5)地面过热电门
6)伸缩管
7)操纵台机翼防冰电门
8)机翼防冰电磁活门
9)功能描述
4.发动机进气整流罩防冰系统
1)介绍
2)防冰活门
3)压力电门
4)功能描述
5)系统工作
6)系统控制
5.皮托管和静压孔
1)介绍
2)风挡/皮托管加温控制面板
3)皮托管
4)皮托管功能描述
5)迎角探测器
6)迎角探测器功能描述
7)总温探头
8)总温探头功能描述
9)系统工作
6.驾驶舱
1)介绍
2)风挡加温导电层和传感器
3)风挡加温控制组件
4)风挡加温控制组件接线头
5)风挡加温控制组件一般描述
6)风挡加温控制组件功能描述
7)5 号风挡热电门
8)风挡加温控制组件测试
7.风挡雨刷系统
1)介绍
2)风挡雨刷和驱动组件
3)系统功能描述
8.排雨系统
1)风挡排雨涂层
9.水管
1)介绍
2)功能描述(饮用水)
3)功能描述(废水)
4)功能描述(真空马桶)
![图片[1]-737NG-30防冰防雨【系统原理】-航修札记](https://www.aeroacm.com/wp-content/uploads/2025/12/20251206235747146-word-image-11186-1.png)
![图片[2]-737NG-30防冰防雨【系统原理】-航修札记](https://www.aeroacm.com/wp-content/uploads/2025/12/20251206235750929-word-image-11186-2.png)
1.介绍
用途
防冰防雨系统用于防止下列部件防冰:
· 机翼前沿
· 发动机进气整流罩
· 大气数据探头
· 驾驶舱风挡
· 饮用水和废水的管路和排放口
缩写
· CTAI 整流罩热防冰
· TAI 热防冰
· WHCU 风挡加温组件
· WTAI 机翼热防冰
![图片[3]-737NG-30防冰防雨【系统原理】-航修札记](https://www.aeroacm.com/wp-content/uploads/2025/12/20251206235752726-word-image-11186-3.png)
2.一般描述
机翼和进气整流罩热防冰系统
机翼热防冰和发动机进气整流罩热防冰系统使用热引气进行防冰。
大气数据探头加温
大气数据探头使用电加温防冰。
驾驶舱风挡
驾驶舱风挡使用电加温,有如下功能:
· 防止风挡结冰
· 防止风挡起雾
· 增强风挡强度
风挡使用雨刷和防雨涂层进行防雨,保证在雨天前方视线良好。
饮用水和废水管路及排放口
饮用水和废水管路及排放口使用电加温防冰
防冰防雨的控制
在驾驶舱的 P5 板上有防冰防雨系统的控制和指示部件。
![图片[4]-737NG-30防冰防雨【系统原理】-航修札记](https://www.aeroacm.com/wp-content/uploads/2025/12/20251206235753697-word-image-11186-4.png)
3.机翼防冰
1)介绍
用途
机翼防冰系统用于防止机翼前沿结冰。
一般描述
机翼防冰系统使用引气系统的热空气对内侧 3 块前沿缝翼进行加热。
在 P5 前顶板上有一个电门可控制机翼防冰的工作。
机翼防冰系统可在飞行中或地面时工作。
系统工作时,防冰活门打开,引气总管的热空气进入前沿缝翼的喷气管,喷入缝翼腔加温,然后从缝翼底部排气孔排出。
每个机翼前沿有一个过热电门,防止缝翼过热。这种过热保护只在地面时工作。
当油门杆前推时,机翼防冰活门会被关闭,这是为了保证在起飞情况下发动机的推力足够。推力保护也只是在地面时才会工作。
来自空地感觉系统的空地信号被送到发动机和机翼防冰组件,用于控制过热保护和推力保护的工作。
![图片[5]-737NG-30防冰防雨【系统原理】-航修札记](https://www.aeroacm.com/wp-content/uploads/2025/12/20251206235753508-word-image-11186-5.png)
2)部件位置
驾驶舱
发动机和机翼防冰控制面板位于 P5 前顶板。
前设备舱
在前设备舱的控制台的自动油门电门组件上有两个防冰电门。
发动机
在每个发动机压气机机匣顶部各有 1 个机翼防冰电磁活门。
机翼前沿
在每个发动机吊架外侧都有一个机翼防冰关断活门。
在两侧防冰活门下游各有一个地面过热保护电门。
机翼防冰供气管位于前翼梁。
机翼前沿有 6 个伸缩管。每边机翼的 3 个内侧缝翼各有一个喷气管,共 6 个。
![图片[6]-737NG-30防冰防雨【系统原理】-航修札记](https://www.aeroacm.com/wp-content/uploads/2025/12/20251206235754411-word-image-11186-6.png)
3)防冰面板
用途
防冰面板有下列功能:
· 机翼防冰和发动机整流罩防冰的控制
· 机翼防冰的控制和指示线路
· 发动机整流罩防冰的控制和指示线路。
位置
防冰面板位于 P5 前顶板。
一般描述
机翼防冰电门打到 ON 后防冰活门会打开,兰色的 VALVE OPEN 灯用于监控活门和电门的位置。
下列是灯指示的含义:
· 灯灭
电门 OFF 位并且活门关
· 灯暗亮
电门 ON 位并且活门开
· 灯明亮
电门位置和活门位置不一致或活门在转换中。
![图片[7]-737NG-30防冰防雨【系统原理】-航修札记](https://www.aeroacm.com/wp-content/uploads/2025/12/20251206235756371-word-image-11186-7.png)
4)防冰活门
用途
机翼防冰活门用于控制从引气总管到防冰管的引气。
位置
每个机翼有一个防冰活门,位于发动机吊架外侧。
物理描述
活门是马达操作的碟型阀,有一个人工超控和位置指示手柄,活门使用 115V 交流电。
两个卡箍把活门固定在管道上。
![图片[8]-737NG-30防冰防雨【系统原理】-航修札记](https://www.aeroacm.com/wp-content/uploads/2025/12/20251206235757368-word-image-11186-8.png)
5)地面过热电门
用途
机翼防冰地面过热电门用于防止机翼前沿过热损害。
只有在地面使用机翼防冰时才会有过热保护。
定位
每个防冰活门下游的管道上各有一个过热电门。
功能描述
电门是双金属式的,温度达到 257F(125C)时电门闭合。
电门闭合后,一个地信号被送到发动机和机翼防冰控制面板上。
任何一边过热电门闭合都会关闭两边的机翼防冰活门。
![图片[9]-737NG-30防冰防雨【系统原理】-航修札记](https://www.aeroacm.com/wp-content/uploads/2025/12/20251206235758340-word-image-11186-9.png)
6)伸缩管
用途
机翼防冰伸缩管用于给机翼前沿的喷射管提供热空气。
定位
每边机翼有三个伸缩管,位于机翼防冰供气管和缝翼之间。
物理描述
伸缩管包括内外两部分,在缝翼伸缩时内外两部分可以相对滑动。
内管有特氟龙外套,以避免内外两部分相对滑动时卡滞。
功能描述
防冰伸缩管可以让热空气从机翼防冰管流到缝翼喷射管。
喷射管的热空气从小孔喷射到缝翼腔加热缝翼,然后从缝翼底部的小孔排到机外。
![图片[10]-737NG-30防冰防雨【系统原理】-航修札记](https://www.aeroacm.com/wp-content/uploads/2025/12/20251206235759308-word-image-11186-10.png)
7)操纵台机翼防冰电门
用途
两个操纵台机翼防冰电门用于提供油门杆位置给发动机和机翼防冰控制面板(P5-11)。
定位
两个自动油门电门组件各有一个机翼防冰电门,可以从前设备舱接近。
功能描述
当前推油门杆大约 60 度时,电门闭合并提供给控制面板地信号。
任何一个操纵台机翼防冰电门闭合都会使两个机翼防冰活门关闭。这种保护只会发生在地面,是为了保证发动机在起飞时的推力足够。
![图片[11]-737NG-30防冰防雨【系统原理】-航修札记](https://www.aeroacm.com/wp-content/uploads/2025/12/20251206235800720-word-image-11186-11.png)
8)机翼防冰电磁活门
用途
机翼防冰电磁活门用于释放预冷器控制活门的作动压力,电磁活门只在地面防冰时工作。
定位
每个发动机顶部有一个电磁活门,打开 C 涵道可以接近。
物理描述
机翼防冰电磁活门是一个球型阀,正常处于关闭位,在 28V 直流电的激励下打开。
功能描述
当在地面使用机翼防冰时,发动机和机翼防冰控制面板激励电磁活门,电磁活门打开,释放预冷器控制活门的控制压力,控制活门就全开。
预冷器控制活门全开可以给发动机引气提供最大程度的冷却,避免机翼前沿过热损害。
在空中,高速气流会导致机翼前沿温度很低并容易积累冰块,机翼防冰系统释放的热量正好可以抵消高速气流的冷却效果,防止结冰。
而在地面,没有高速气流的冷却情况,此时机翼防冰系统释放的热量就容易导致前沿过热,为了避免这样的后果,发动机引气系统就对引气进行最大程度的冷却。
![图片[12]-737NG-30防冰防雨【系统原理】-航修札记](https://www.aeroacm.com/wp-content/uploads/2025/12/20251206235801866-word-image-11186-12.png)
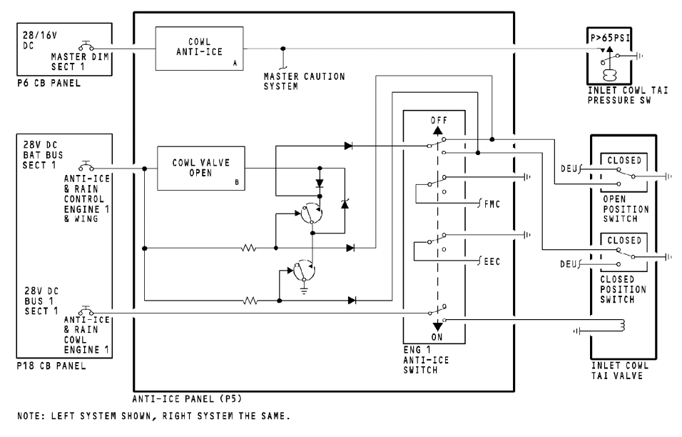
9)功能描述
概述
机翼防冰系统使用 115V 交流电操作机翼防冰活门,28V 直流电则用于控制和指示。
K1 继电器吸合时 115V 的交流电传送到机翼防冰活门的开线圈打开活门,当该继电器跳开时电源则被传送到关线圈关闭活门。
地面操作
地面时,下列情况会吸合 K1 继电器,打开防冰活门:
· P5-11板上的WING ANTI-ICE电门打到ON位
· 没有过热情况(机翼防冰地面过热电门没闭合)
· 发动机油门杆没有前推
起飞
当油门杆手柄前推大于 60 度角时,机翼防冰活门关闭。这会减小发动机的气负载,保证推力。
WING ANTI-ICE 电门是跳开关式的电门,一般情况下电门下游部件的电阻可以把电流限制在跳开电流之下。
在起飞时,电门线圈下游电阻被旁通线圈直接接地,导致线圈电流超过跳开电流,电门跳开到OFF 位。如果需要机翼防冰,机组必须在起飞之后重新把防冰电门打到 ON 位。
飞行中操作
在空中,当把机翼防冰电门打到 ON 位时,K1继电器激励,防冰活门打开。
指示
控制面板上兰色的 VALVE OPEN 灯用于监控活门和电门的位置。下列是灯指示的含义:
· 灯灭
电门 OFF 位并且活门关
· 灯暗亮
电门 ON 位并且活门开
· 灯明亮
电门位置和活门位置不一致或活门在转换中。
![图片[13]-737NG-30防冰防雨【系统原理】-航修札记](https://www.aeroacm.com/wp-content/uploads/2025/12/20251206235802845-word-image-11186-13.png)
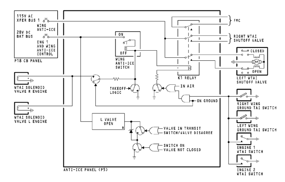
4.发动机进气整流罩防冰系统
1)介绍
用途
进气整流罩防冰系统用于防止发动机进气整流罩结冰。
一般描述
两个发动机各有一个进气整流罩防冰系统,可以在地面和飞行中工作。
每个进气整流罩防冰系统各有一个控制电门,位于 P5 前顶板。
系统工作时,进气整流罩防冰活门打开,发动机热引气从引气系统上游管道通过防冰活门进入进气整流罩腔,加热进气整流罩之后从整流罩底部的通气孔排出。
每个发动机进气整流罩防冰系统使用的是该发动机自身的在压力调节和关断活门上游处的引气。
一个进气整流罩防冰压力电门监控防冰活门下游的压力。
![图片[14]-737NG-30防冰防雨【系统原理】-航修札记](https://www.aeroacm.com/wp-content/uploads/2025/12/20251206235803892-word-image-11186-14.png)
2)防冰活门
用途
进气整流罩防冰活门用于控制进入进气整流罩的热引气。
定位
进气整流罩防冰活门位于发动机风扇机匣的右侧。
物理描述
进气整流罩防冰活门包括下列部件:
· 作动器
· 电插头
· 控制电磁阀
· 人工超控环/位置指示器
· 气流管道
· 调节器
活门下游有一压力电门。
功能描述
进气整流罩防冰活门是一个电控气动的碟型盘,被弹簧加载于关位。
当控制信号激励电磁阀时,电磁阀打开,上游压力进入活门调节器,调节后的压力再进入作动器,作动器克服弹簧力打开碟型盘,碟型盘下游有一压力感觉管反馈压力信号给调节器。调节器通过调节碟型盘开度把下游压力控制在 50PSI之内。
活门终点电门提供位置信号给 P5-11 板用于指示。
培训要点
进气整流罩防冰活门有一个人工超控环,在活门失效情况下可以人工锁定活门在全开位或全关位。
![图片[15]-737NG-30防冰防雨【系统原理】-航修札记](https://www.aeroacm.com/wp-content/uploads/2025/12/20251206235804837-word-image-11186-15.png)
3)压力电门
用途
进气整流罩防冰压力电门用于监控防冰活门下游防冰管道的压力。
定位
压力电门位于防冰活门下游的防冰管道上。
物理描述
压力电门有下列部件:
· 感受管接头
· 电插头
功能描述
压力电门是气压式电门,当感受管的压力超过65PSI 时,电门闭合,P5 前顶板的指示灯点亮。
![图片[16]-737NG-30防冰防雨【系统原理】-航修札记](https://www.aeroacm.com/wp-content/uploads/2025/12/20251206235805104-word-image-11186-16.png)
4)功能描述
概述
两个发动机各有一套进气整流罩防冰系统,两套系统是一样的。发动机防冰系统的控制和指示位于 P5-11 发动机和机翼防冰面板上,使用 28V 直流电。
进气整流罩防冰
当把 P5-11 板的 ENG ANTI-ICE 电门置于 ON 位时,电门发出下列信号:
· 发送 28V 直流电打开进气整流罩防冰活门的电磁阀
· 提供开路信号给 EEC(用于发动机慢车控制)
· 提供开路信号给 FMC(修正燃油计划)。
防冰控制面板上兰色 COWL VALVE OPEN 灯的指示状态由防冰活门位置,控制电门位置以及面板内部线路决定,逻辑如下:
· 灯灭
电门 OFF 位活门关
· 灯暗亮
电门 ON 位活门开
· 灯明亮
电门位置和活门位置不一致或者活门转换中。
其中,活门关位置电门在活门接近关时触发,活门开位置电门在活门开度超过 15 度时触发。
过压指示
当进气整流罩防冰压力电门触发时,有下列警告:
· 琥珀色 COWL ANTI-ICE 灯亮
· MASTER CAUTION 主警告灯和 ANTI-ICE警告牌灯亮。
![图片[17]-737NG-30防冰防雨【系统原理】-航修札记](https://www.aeroacm.com/wp-content/uploads/2025/12/20251206235806499-word-image-11186-17.png)
5)系统工作
CDS 显示
通用显示系统会显示发动机进气整流罩防冰的状态,信息为 TAI,显示在每个 N1 指示的左侧。
当防冰电门ON位且防冰活门开时,显示绿色TAI信息,当活门和电门位置不一致超过 8 秒时,显示琥珀色 TAI 信息。
![图片[18]-737NG-30防冰防雨【系统原理】-航修札记](https://www.aeroacm.com/wp-content/uploads/2025/12/20251206235806616-word-image-11186-18.png)
6)系统控制
用途
发动机和机翼防冰控制面板有下列用途:
· 提供防冰系统工作情况的指示
· 提供对防冰系统的控制
定位
防冰控制面板位于 P5 前顶板。
一般描述
在地面和空中都可以通过操作控制面板上的发动机防冰控制电门来控制进气整流罩防冰的开关。面板上兰色 COWL VALVE OPEN 灯指示防冰活门和控制电门位置,逻辑如下:
· 灯灭
电门 OFF 位活门关
· 灯暗亮
电门 ON 位活门开
· 灯明亮
电门位置和活门位置不一致或者活门转换中。
当进气整流罩防冰活门下游压力过高时,有下列警告:
· 琥珀色 COWL ANTI-ICE 灯亮
· MASTER CAUTION 主警告灯和 ANTI-ICE警告牌灯亮。
![图片[19]-737NG-30防冰防雨【系统原理】-航修札记](https://www.aeroacm.com/wp-content/uploads/2025/12/20251206235807760-word-image-11186-19.png)
5.皮托管和静压孔
1)介绍
用途
大气数据探测器防冰系统用于防止这些部件结冰。
概述
在 P5 前顶板的风挡/皮托管加温控制面板上可以控制探测器的加温。
探测器使用电加温,加温器在探测器内部。
探测器防冰系统加热下列部件:
· 迎角探测器(2 个)
· 总温探头
· 皮托管(5 个)。
因为静压孔安装是和机身侧面平齐的,所以不需要加温。
![图片[20]-737NG-30防冰防雨【系统原理】-航修札记](https://www.aeroacm.com/wp-content/uploads/2025/12/20251206235808327-word-image-11186-20.png)
2)风挡/皮托管加温控制面板
用途
风挡/皮托管加温控制面板有下列功用:
· 控制探测器防冰系统的电源
· 提供探测器防冰系统工作情况的指示。
定位
风挡/皮托管加温控制面板位于 P5 前顶板。
一般描述
共有 A 和 B 两个探测器防冰系统,每个系统各有一控制电门。
有 2 列指示灯,分别指示 A 和 B 探测器防冰系统工作情况,灯亮说明探测器加热部件没有加热电流。
![图片[21]-737NG-30防冰防雨【系统原理】-航修札记](https://www.aeroacm.com/wp-content/uploads/2025/12/20251206235809111-word-image-11186-21.png)
3)皮托管
用途
皮托管防冰系统是为了防止皮托管结冰,以保证大气数据的准确。
物理描述
皮托管包括下列部件;
· 包含加热元件的管路
· 气压感觉接头
· 电插头
· 底座
定位
左前机身有一个皮托管(机长),右前机身有两个皮托管(副驾驶和辅助),垂直安定面有两个升降舵皮托管。
概述
皮托管包括电加热器,如果电加热器失效,则必须更换整个皮托管。
关于皮托管的更多内容可参考 33-11 章节。
培训要点
注意:拆装皮托管时,要用硬木或塑料工具处理皮托管底座的封严胶,以免损害机身的铝质面。
![图片[22]-737NG-30防冰防雨【系统原理】-航修札记](https://www.aeroacm.com/wp-content/uploads/2025/12/20251206235810500-word-image-11186-22.png)
4)皮托管功能描述
功能描述
皮托管防冰系统使用探测器内部的电加热器加热防冰。
电加热器使用 115V 交流电加热,电流探测线路使用 28V 直流电。
每个皮托管包括一加热器,加热器失效就必须更换整个皮托管。
风挡/皮托管加温控制面板可以控制皮托管加温并提供状态指示。
把控制电门打到 ON 位,115V 交流电就穿过电流探测线路到皮托管加热器。
如果电流探测线路没有探测到加热电流,就点亮相应的琥珀色警告灯,并且点亮 MASTERCAUTION 主警告灯和 ANTI-ICE 警告牌灯。
![图片[23]-737NG-30防冰防雨【系统原理】-航修札记](https://www.aeroacm.com/wp-content/uploads/2025/12/20251206235811958-word-image-11186-23.png)
5)迎角探测器
用途
迎角探测器防冰是为了防止叶片结冰导致大气数据错误。
物理描述
迎角探测器包括壳体、叶片、电插头和定位销 4 部分。
定位
前部机身两侧各有一个迎角探测器。
概述
迎角探测器有两个加热器,分别是叶片加热器和壳体加热器。
培训要点
迎角探测器的拆装在机身外部。
关于迎角探测器的更多信息可以参考 34-21 章节。
警告:探测器加热时不要触摸探测器表面,以免烫伤。可以通过靠近探测器表面感觉热辐射来确认加热器的工作。
![图片[24]-737NG-30防冰防雨【系统原理】-航修札记](https://www.aeroacm.com/wp-content/uploads/2025/12/20251206235812154-word-image-11186-24.png)
6)迎角探测器功能描述
功能描述
迎角探测器使用电加热进行防冰。加热元件使用115V 交流电,电流探测线路使用 28V 直流电。
把控制电门打到 ON 位后,115V 交流电通过电流探测器后到加热器。
有加热电流时 ALPHA VANE 琥珀色灯熄灭,如果没有加热电流,电流探测线路会触发下列警告:
· 点亮琥珀色 ALPHA VANE 灯
· 点亮 MASTER CAUTION 主警告灯和ANTI-ICE 警告牌灯。
培训要点
电流探测器没有监控壳体加热电流。
如果叶片加热器失效,就必须更换整个迎角探测器。
![图片[25]-737NG-30防冰防雨【系统原理】-航修札记](https://www.aeroacm.com/wp-content/uploads/2025/12/20251206235813448-word-image-11186-25.png)
7)总温探头
用途
总温探头防冰是为了防止总温探头结冰导致大气数据错误。
物理描述
总温探头包括电插头、安装座、支柱和冲压空气感觉管 4 部分。
定位
总温探头位于前机身左侧。
概述
只有一个总温探头,探头内部有一加热元件。如果加热元件失效,就必须更换整个探头。
培训要点
警告:总温探头加热时不要触摸探头表面,以免烫伤。可以通过靠近探头表面感觉热辐射来确认加热器的工作。
更换总温探头时,注意不要让插头掉到飞机里面,因为掉进去之后不容易拿出来。
注意:拆换刮胶时要使用硬木或塑料工具,以免划伤机身铝质表面。
![图片[26]-737NG-30防冰防雨【系统原理】-航修札记](https://www.aeroacm.com/wp-content/uploads/2025/12/20251206235813791-word-image-11186-26.png)
8)总温探头功能描述
功能描述
总温探头使用电加热进行防冰。加热元件使用115V 交流电,电流探测线路使用 28V 直流电。
把控制电门打到 ON 位后,115V 交流电通过电流探测器后到加热器。
有加热电流时 TEMP PROBE 琥珀色灯熄灭,如果没有加热电流,电流探测线路会触发下列警告:
· 点亮琥珀色 TEMP PROBE 灯
· 点亮 MASTER CAUTION 主警告灯和ANTI-ICE 警告牌灯。
![图片[27]-737NG-30防冰防雨【系统原理】-航修札记](https://www.aeroacm.com/wp-content/uploads/2025/12/20251206235814583-word-image-11186-27.png)
9)系统工作
皮托管和静压孔防冰
PITOT HEAT 电门可控制大气数据探测器的加温,电门有 ON 和 OFF 两个位置。
把电门放到 ON 位时各探测器开始加热,放到OFF 位时停止加热。
PITOT HEAT A 电门控制 A 系统的加热,包括下列探测器:
· 机长皮托管
· 左升降舵皮托管
· 左迎角探测器
· 总温探头。
PITOT HEAT B 电门控制 B 系统的加热,包括下列探测器:
· 副驾驶皮托管
· 备用皮托管
· 右升降舵皮托管
· 右迎角探测器。
指示
每个探测器有一个相应的指示灯,指示情况如下:
· 灯灭说明相关探测器在加热
· 灯亮说明相关探测器没有在加热。
灯本身可以进行按压测试,也可以通过主暗亮测试电门进行测试。
![图片[28]-737NG-30防冰防雨【系统原理】-航修札记](https://www.aeroacm.com/wp-content/uploads/2025/12/20251206235815673-word-image-11186-28.png)
6.驾驶舱
1)介绍
用途
驾驶舱风挡防冰系统用于防止风挡结冰,提高风挡抗冲击强度。
一般描述
驾驶舱风挡防冰系统使用电力对风挡加温。
风挡加温的控制和指示部件位于 P5 顶板。
风挡加温控制组件(WHCU)是风挡防冰系统的一部分,它有下列功能:
· 监控风挡温度
· 提供 ON 和 OVERHEAT 指示
· 进行系统测试
· 控制加温电源调节。
风挡加温控制组件对下列风挡加温电源进行调节:
· 左、右 1#风挡
· 左、右 2#风挡
左、右 4#和 5#风挡则是通过热电门进行控制加温。
4、5 号风挡的热电门控制系统没有 P5 板的过热指示和测试功能。
![图片[29]-737NG-30防冰防雨【系统原理】-航修札记](https://www.aeroacm.com/wp-content/uploads/2025/12/20251206235816834-word-image-11186-29.png)
2)风挡加温导电层和传感器
概述
驾驶舱风挡是叠层结构的,有一层是有一定电阻的导电层,电流通过该层时会发热,从而使风挡
得到加温。
风挡的导电层通过汇流条和接线头与系统电源连接。
1#和 2#风挡通过电阻式温度传感器向加温控制组件反馈温度信号。每个风挡有 2 个传感器,一个正常连接,另一个作为备用未连接。
WHCU 只使用一个传感器的信号,如果该传感器故障,就可以把线路连接到备用传感器上,这样设计的好处是当只是一个传感器故障时,只需改变传感器接线而不必更换风挡。
其他的风挡加温不受加温控制组件的控制,只是由温度电门取代温度传感器进行加温控制。
![图片[30]-737NG-30防冰防雨【系统原理】-航修札记](https://www.aeroacm.com/wp-content/uploads/2025/12/20251206235817832-word-image-11186-30.png)
3)风挡加温控制组件
用途
风挡加温控制组件有下列功用:
· 感觉风挡的温度
· 必要时给风挡加温系统提供电流
· 控制加温电流防止过热
· 控制 P5-9 板上风挡加温状态的指示
· 包含过热和电源测试线路
· BITE
1#风挡有传感器转换电门,通过该电门可以进行正常传感器和备用传感器之间的转换。
定位
风挡加温控制组件位于电子设备舱,2 个位于E4-2 架,2 个位于 E2-1 架。
风挡传感器转换电门位于E4架前面外侧支架上。
一般描述
有 4 个同样的 WHCU,每个 WHCU 控制一个风挡。
WHCU 使用 115V 交流电和 28V 直流电来控制和指示 1#和 2#风挡的加温。
WHCU 输出电源到多个不同电压的接线头,风挡加温电源线只连接到其中的一个接头,具体连接到哪个接头由风挡的加温电阻决定。
培训要点
警告:风挡加温控制组件是静电敏感部件。
WHCU 的前面板可以进行 BITE 隔离故障。
针对前风挡,可以通过 E4 架上的风挡传感器转换电门测试传感器的电阻。
![图片[31]-737NG-30防冰防雨【系统原理】-航修札记](https://www.aeroacm.com/wp-content/uploads/2025/12/20251206235818577-word-image-11186-31.png)
4)风挡加温控制组件接线头
用途
风挡加温接线头用于提供加温电压选择。WHCU内部变压器输出几个不同加温电压,更换风挡时要根据风挡加温层的电阻连接一个最合适的加温电压的接头。
定位
风挡加温接线头位于 WHCU 后面,可以通过前货舱的前壁板接近。
物理描述
1#风挡加温接线盒里有 5 个接线头,2#风挡加温接线盒里有 6 个接线头。
培训要点
新风挡的玻璃上都会贴有风挡加温电阻代码,更换风挡时要根据代码选择相应的接线头。如果风挡加温出现问题,需要检查电阻是否和接线头匹配。
![图片[32]-737NG-30防冰防雨【系统原理】-航修札记](https://www.aeroacm.com/wp-content/uploads/2025/12/20251206235819740-word-image-11186-32.png)
5)风挡加温控制组件一般描述
概述
风挡加温控制组件控制左右 1#和 2#风挡加温。
系统使用 28V 直流电控制和指示,使用 115V 交流电作为加温电源。
风挡和皮托管加温控制面板 P5-9 上有风挡加温控制系统的控制电门和指示灯。
每个 WHCU 控制一个风挡的加温。WHCU 监控风挡的温度,在风挡温度比较低时提供加温电流。
WHCU 输出不同的电压到不同的接线头,风挡的加温线接在和风挡加温电阻最匹配的接线头上。
风挡是层叠式结构的,其他一层是导电加温层,加温层通过汇流条和接线头连接加温电源。
风挡加温控制
当把控制面板上的 WINDOW HEAT 电门打到ON 位时,加温系统开始工作。
WHCU 监控风挡的温度传感器,如果风挡温度小于 100F(37C),WHCU 就输出加温电流到风挡。
加温电流是逐渐增加的,以防风挡升温过快。
当风挡温度接近 110F(43C)时,WHCU 就逐渐减小加温电流,以防风挡过热。
当有加温电流到风挡时,WHCU 内的电流探测线路点亮 P5-9 板上的绿色 ON 加温灯。
如果风挡温度大于 110F,而控制电门又被打到ON 位,那么 WHCU 将不输出加温电流,绿色ON 灯也不亮。
如果出现控制电门在 ON 位而绿色 ON 加温灯不亮的情况,可以把控制面板上的测试电门打到PWR 位,这可以测试加温系统是否工作正常。进行 PWR 位测试时,WHCU 会输出电流到风挡并且点亮绿色 ON 灯。
PWR 测试时间不宜太长,否则可能导致风挡过热。
过热保护
WHCU 内部有过热保护线路。
在下列情况下,WHCU 会触发过热跳开保护:
· 风挡温度超过 145F(62C)
· 风挡有加热电流。
过热保护只在风挡有加热电流时才会发生。这是为了避免外界温度很高的情况下发生误警告。
发生过热保护时会出现下列情况:
· 风挡加温电流被切断
· P5-9 板绿色 ON 灯熄灭
· P5-9 板上琥珀色 OVERHEAT 灯亮
· MASTER CAUTION 主警告灯亮和 ANTI-ICE警告牌灯亮。
把加温控制电门打到OFF位后再打到ON位可以复位系统。但过热情况只有风挡冷却之后才可被复位。
系统工作时,通过 P5-9 上过热测试电门可以对WHCU 内部过热保护线路进行测试。把测试电门打到 OVHT 位保持一秒然后松开,WHCU 就模拟风挡过热的情况产生保护,复位的方法也是把加温控制电门打到 OFF 位后再打到 ON 位。
![图片[33]-737NG-30防冰防雨【系统原理】-航修札记](https://www.aeroacm.com/wp-content/uploads/2025/12/20251206235820834-word-image-11186-33.png)
6)风挡加温控制组件功能描述
风挡加温控制
当把风挡加温控制电门打到 ON 位时,加温系统开始工作。
WHCU 监控风挡的温度传感器。
如果风挡温度小于 100F(37C),控制线路就保持 K1 吸合,把电流送到风挡进行加温,同时有一个渐变控制功能用于防止风挡加温过快。控制线路还会吸合 K2 继电器,这样会保持 P5 板的OVERHEAT 灯在熄灭状态。
当风挡温度接近目标温度 110F(43C)时,WHCU就会减小风挡的加温电流,避免风挡过热。
当风挡有加温电流时,WHCU 内的电流探测线路会点亮 P5-9 板上绿色的 ON 灯。
当把风挡加温控制电门打到 ON 位,而风挡的温度又高于目标温度时,下列情况是正常的:
· 风挡不需要加温
· WHCU 没有输出加温电流
· P5-9 板上绿色的 ON 灯不亮。
过热保护
WHCU 内有过热保护线路。
当 WHCU 探测到有下列两个情况存在时,就产生过热跳开:
· 风挡温度高于 145F(62C)
· 风挡有加温电流。
过热探测线路只在风挡有加温电流时才会工作。
当发生过热状况时,K1 和 K2 跳开,风挡加温电流被切断,同时 P5-9 板上的琥珀色 OVERHEAT灯点亮。
过热跳开时会有下列情况发生:
· 风挡加温电流切断
· P5-9 板绿色 ON 灯灭
· 琥珀色 OVERHEAT 灯点亮
· MASTER CAUTION 主警告灯和 ANTI-ICE警告牌灯点亮。
复位系统的方法是,把风挡加温控制电门打到OFF 位然后再打到 ON 位。
只有风挡冷却之后才能复位。
培训要点
每个风挡有两个温度传感器,一个被系统使用,另一个作为备用。如果使用中的传感器故障,就可以转换使用备用的传感器。这是为了避免因传感器故障而更换风挡。
![图片[34]-737NG-30防冰防雨【系统原理】-航修札记](https://www.aeroacm.com/wp-content/uploads/2025/12/20251206235821404-word-image-11186-34.png)
7)5 号风挡热电门
用途
5 号风挡热电门用于控制 4 号和 5 号风挡的加温。
一般描述
热电门被用弹簧夹固定在风挡上。
在热电门和风挡之间的间隙填充有热传导剂以提高热传导效率,避免出现太大的温差。
功能描述
热电门是一种双金属单触点装置,正常情况下闭合,热膨胀时断开。热电门和风挡加温线是串联的。
当把相应的侧风挡加温电门打到 ON 位时,系统开始工作,115V 交流电传送到风挡的加温层开始加温。
当风挡温度超过 110F(43C)时,热电门跳开,加温电源被切断。
当 5 号风挡和热电门的温度下降到 90F(32C)时,热电门闭合,加温线路接通。
培训要点
这些风挡没有指示或测试系统。
这些风挡也没有过热保护,如果热电门失效或者从导热剂脱开,风挡就可能过热。风挡正常加温时摸起来是温的,不会烫。如果风挡风挡中间有气泡,说明很可能发生了过热。
![图片[35]-737NG-30防冰防雨【系统原理】-航修札记](https://www.aeroacm.com/wp-content/uploads/2025/12/20251206235822105-word-image-11186-35.png)
8)风挡加温控制组件测试
用途
WHCU 前面板有 BITE 部件用于隔离系统故障。
一般描述
BITE 线路可探测下列故障:
· WHCU 内部故障
· 风挡
· 温度传感器
· 控制电源输入
· 汇流条电源输入
· 线路
WHCU 可以记录 10 次历史故障。
BITE 测试电门
WHCU 有下列电门
· LAMP TEST
· BIT VERIFY
· FAULT HISTORY
· BIT LAMP RESET。
LAMP TEST 电门可测试 6 个指示灯,确保电源和指示本身可靠。
BIT VERIFY 电门用于系统自测试,检查系统故障情况。
FAULT HISTORY 电门可以显示过去 10 次的故障记录。
BIT LAMP RESET 电门用于清除 WHCU 的故障历史。
BITE 指示
如果 BIT VERIFY 测试结束并且系统没有故障,BIT TEST OK 灯就会点亮保持 15 秒。
WHCU 有下列红色的故障灯:
· WHCU-LRU
· WINDOW SENSOR
· BUS POWER
· WINDOW POWER
· P5-9/CONTROL POWER。
WHCU-LRU 灯显示 WHCU 有故障。
WINDOW SENSOR 灯显示传感器有短路、开路或线路故障。
BUS POWER 灯显示没有电源到 WHCU 的汇流条。
WINDOW POWER 灯显示风挡无电源或有过流情况,这有可能是由于风挡、线路或接头开路短路等情况造成的问题。
P5-9 的 CONTROL POWER 灯显示没有电源到WHCU。
![图片[36]-737NG-30防冰防雨【系统原理】-航修札记](https://www.aeroacm.com/wp-content/uploads/2025/12/20251206235823249-word-image-11186-36.png)
7.风挡雨刷系统
1)介绍
用途
风挡雨刷用于刮除左右 1#风挡上积留的雨雪。
概述
P5 前顶板上有两个雨刷控制电门,分别控制左右雨刷驱动组件。
定位
两个雨刷组件分别在两个 1#风挡上。
两个雨刷驱动组件分别在两个 1#风挡框下面,可通过 P7 遮光板下面接近。
![图片[37]-737NG-30防冰防雨【系统原理】-航修札记](https://www.aeroacm.com/wp-content/uploads/2025/12/20251206235824415-word-image-11186-37.png)
2)风挡雨刷和驱动组件
用途
风挡雨刷和驱动组件有下列功用:
· 驱动雨刷
· 控制雨刷刮雨力度
· 对雨刷进行调节
定位
风挡雨刷位于左右 1#风挡的前面。
两个风挡雨刷驱动组件分别位于 P1 和 P2 板后面。可通过 P7 遮光板下面接近。
一般描述
每个风挡雨刷驱动组件驱动一个雨刷,驱动组件包括下列部件:
· 28v 直流马达
· 转动转换成摆动的减速齿轮盒
· 输出轴
· 雨刷臂
· 雨刷刮片。
概述
有两个风挡雨刷组件,每个组件包括雨刷臂和雨刷刮片。
雨刷臂调节螺帽可以调节雨刷刮片和风挡之间的压力。
雨刷臂安装接头可以调节雨刷臂在雨刷驱动组件输出轴上的安装角度。
雨刷刮片安装接头可以调节刮片和雨刷臂的角度。
培训要点
不要在风挡干燥的情况下使用雨刷,否则可能导致下列后果:
· 刮伤风挡
· 降低雨刷刮片使用寿命
· 破坏风挡排雨涂层。
![图片[38]-737NG-30防冰防雨【系统原理】-航修札记](https://www.aeroacm.com/wp-content/uploads/2025/12/20251206235825921-word-image-11186-38.png)
3)系统功能描述
概述
风挡雨刷系统使用 28v 直流电。
P5 前顶板上有 2 个电门分别控制 2 个雨刷马达。
功能描述
WIPER(雨刷)电门是 4 位置(PARK, INT, LOW, HIGH)选择电门,不同位置通过分压器输出不同的电压到马达控制部件,雨刷在不同的马达速度下分别有间断、低速和高速 3 种工作方式。
马达组件内部有一个热电门,如果马达温度达到266℉(130℃)则电门跳开,马达停止工作。马达温度下降之后电门可以自动复位。
选择电门在 PARK 位时,雨刷会运动到风挡最低位置并停留在那里。
![图片[39]-737NG-30防冰防雨【系统原理】-航修札记](https://www.aeroacm.com/wp-content/uploads/2025/12/20251206235826558-word-image-11186-39.png)
8.排雨系统
1)风挡排雨涂层
用途
风挡排雨涂层用于在大雨情况下提高能见度。
定位
风挡排雨涂层在左右 1#风挡的外表面。
一般描述
风挡排雨涂层是透明的薄膜,不浸润,所以薄膜表面的雨水会聚成水珠并滚下风挡。这种涂层不会影响风挡的强度和透明度。
排雨涂层会随时间而磨损,主要影响因素有雨刷使用、日常维护及设计寿命。
排雨涂层磨损后,排雨能力就会下降,这时可以重新涂层,这不需要拆下风挡。
培训要点
保养排雨涂层,要定期清洁风挡,可以使用 50%的异丙醇水溶液用软布清洁。
不能使用研磨剂清洁,也不能使用氟化物溶液清洁。
确保雨刷刮片的压力正确。雨刷破旧或不正确安装都会磨损涂层。
![图片[40]-737NG-30防冰防雨【系统原理】-航修札记](https://www.aeroacm.com/wp-content/uploads/2025/12/20251206235827490-word-image-11186-40.png)
9.水管
1)介绍
用途
水和厕所排放口的防冰系统用于防止下列区域结冰:
· 饮用水的勤务和供水部件
· 废水系统的排放部件
· 真空排废系统的排放和勤务部件。
概述
水和厕所系统的防冰很重要,这些系统的结冰可能导致下列后果:
· 结冰膨胀损坏
· 管路堵塞影响正常操作
· 管路堵塞影响正常勤务
· 前部排放口结冰 可能导致排放口部件断裂并损害飞机结构。
水和厕所排放口的防冰系统使用电源加温。
下列部件有整体的加温器:
· 勤务面板接口
· 排放口外壳
· 带整体加温元件的软管。
不带整体加温器的部件则通过加温带或加温毯得到热量。
培训要点
水和厕所排放口防冰系统需要电源。
如果飞机停放在结冰的环境并且断电,那么水箱和厕所池就必须排空。
排放水箱之前要拔出水箱增压器和加温器的跳开关。
![图片[41]-737NG-30防冰防雨【系统原理】-航修札记](https://www.aeroacm.com/wp-content/uploads/2025/12/20251206235827503-word-image-11186-41.png)
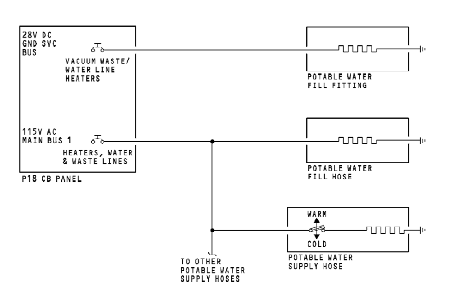
2)功能描述(饮用水)
用途
饮用水的下列部件有防冰:
· 饮用水加水接口
· 饮用水加水软管
· 饮用水供水软管
· 饮用水主水箱加温毯
· 饮用水辅助水箱加温毯。
饮用水加水接口
饮用水加水接口有一个内置的加温元件。
接口加温器使用 28v 直流电。有一跳开关控制加温电源。飞机一接上电源加温器就会自动的连续工作。
饮用水加水软管
饮用水加水软管有一个内置的加温元件。
软管加温器使用 115v 交流电。有一跳开关控制加温电源。飞机一接上电源加温器就会自动的连续工作。
饮用水供水软管
部分供水软管有内置的加温元件。
软管使用 115v 交流电。有热电门控制软管的加温。飞机上电之后加温自动进行。
饮用水箱加温毯
饮用水箱加温毯用于防止水箱底部结冰并保持在一定的温度范围内。加温器使用电加温,空中和地面都有加温。
定位
在后货舱后部有两个水箱加温器,分别是主加温器和辅助加温器,拆下货舱后壁板可以接近。
物理描述
水箱加温器包括下列部件:
· 加温元件
· 索环
· 系索
· 主恒温器
· 人工复位恒温器
加温毯包在水箱的底下半部分,用系带固定,便于拆装。
使用金属箔或绕线作电阻元件以保证加温可靠。
主水箱加温器包括单个的包在水箱底部的加温元件和安装在水箱安装架上的热切断部件。
辅助水箱加温器包括三个分开的元件,安装和主加温器类似。
功能描述
水箱加温毯使用 115v 交流电,最大 400 瓦,由一个恒温器控制,在 75-80 度 F 时断开,在 40-50度 F 时闭合。另有一人工复位备用恒温器,在122-138 度 F 时断开,在 85 度 F 时闭合。
培训要点
水箱防冰很重要,如果水箱结冰可能导致下列后果:
· 结冰膨胀损坏
· 管路堵塞影响厨房和卫生间正常供水
只要飞机有电,加温器就工作。
如果飞机在结冰地区停留并且飞机没有电源,那么就必须把水和废水都排空。
排放饮用水时要拔出水箱增压器和水加温器的跳开关。
![图片[42]-737NG-30防冰防雨【系统原理】-航修札记](https://www.aeroacm.com/wp-content/uploads/2025/12/20251206235828861-word-image-11186-42.png)
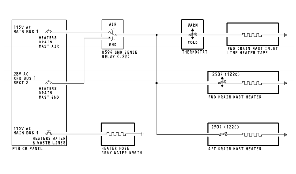
3)功能描述(废水)
用途
废水防冰系统用于防止废水排放管和排放口结冰。
废水排放活门/管路
带状加温器用于给废水排放管加温。
加温器使用 115v 交流电,由跳开关控制加温电源,只要飞机有 电源,加温器就自动的连续工作。
排放口进口管内有恒温电门控制排放口进口管加温。
排放口
排放口有内置的电加温元件。
只要飞机有电源,加温器就自动的连续工作。
排放口加温元件在空中使用 115v 交流电加温,在地面使用 28v 交流电加温。
排放口加温在地面使用低电压是为了防止过热烫伤人员,这同时也可以延长排放口使用寿命。
培训要点
不要重叠带状加温器。如果带子太长,可以多缠绕几圈。
![图片[43]-737NG-30防冰防雨【系统原理】-航修札记](https://www.aeroacm.com/wp-content/uploads/2025/12/20251206235829498-word-image-11186-43.png)
4)功能描述(真空马桶)
用途
真空马桶防冰系统用于防止废水系统的排放和勤务管路结冰堵塞。
概述
真空马桶防冰系统使用电阻式加温器对废水箱球型排放活门和冲刷管路防冰。
废水箱球型排放活门
排放活门使用加温毯加温。
加温毯使用 115v 交流电,只要飞机上电就自动加温。
废水箱冲刷管路
冲刷管路使用带状加温器加温。
加温器使用 28v 直流电,只要飞机上电就自动加温。
![图片[44]-737NG-30防冰防雨【系统原理】-航修札记](https://www.aeroacm.com/wp-content/uploads/2025/12/20251206235829881-word-image-11186-44.png)









暂无评论内容